您现在的位置是:首页 > 行业 > 制造 >
车企"降价推新"能否奏效?
2010-01-25 07:41:00作者:郑雪芹来源:
摘要在2009年中国车市首次取得1365万辆的销售业绩下,各大车企纷纷对接下来的2010年抱以乐观态度,尤其是自主品牌企业,其中数家为今年车市制订了翻倍增长的产销计划。面对自主品牌高达近乎100%的增长幅度,过度的乐观似乎脱离了市场的理性判断,不免让人担忧,在乐观中保持“冷...
在2009年中国车市首次取得1365万辆的销售业绩下,各大车企纷纷对接下来的2010年抱以乐观态度,尤其是自主品牌企业,其中数家为今年车市制订了翻倍增长的产销计划。面对自主品牌高达近乎100%的增长幅度,过度的乐观似乎脱离了市场的理性判断,不免让人担忧,在乐观中保持“冷静”就显得非常必要。
2009年中国汽车销量创新高 达到1364.48万辆
中国汽车工业协会发布的最新统计显示,2009年国内汽车产销分别为1379.10万辆和1364.48万辆,同比增48.30%和46.15%。而在刚刚过去的2009年,美国新车销量仅为1043万辆,连续两年大幅下降。中国以比美国多出300多万辆的优势,首次超越美国,成为世界汽车产销第一大国,比原先预计的提前了5至6年。中国成为全球主要的汽车消费市场。

在汽车产销大幅增加的同时,中国汽车产业结构和产品结构进一步优化。广汽入股长丰,长安汽车重组中航汽车,汽车业兼并重组取得一系列重大进展。中国汽车产业集中度进一步提高。
据中汽协统计,2009年销量前十名的汽车企业销量达到1189.33万辆,占总量的87%,比上年提高4个百分点。2009年销量超过百万的汽车企业集团达到五家,分别是上汽、一汽、东风、长安和北汽,其中上汽超过两百万辆。五家企业集团2009年销售汽车966万辆,占汽车销售总量的71%,比上年提高9个百分点。
中国车市的优异表现,部分弥补了全球车市的下跌,成为拉动全球车市尽快复苏的重要动力。中国汽车市场也为一些陷入困境的跨国汽车公司提供了发展生机。根据跨国汽车公司近日发布的统计,2009年在华销量都取得了20%以上的增长,通用汽车在华销量增幅高达近70%。
国家统计局总经济师姚景源认为,中国车市逆势上扬,有国家政策推动的原因。但深层次的原因是中国的消费结构正在由衣食转向住行,消费升级对中国汽车市场带来长期而深远的影响。
中国汽车工业协会常务副会长兼秘书长董扬认为,由于世界经济发展存在诸多不确定因素,经济复苏仍需要一个较长的时间,这将在一定程度上影响中国汽车工业的发展。但由于中国宏观经济仍处于较为稳定的增长期,国际环境影响有限,作为支柱产业,2010年国家对于汽车工业的支持从根本上没有改变,居民的购车需求依旧十分旺盛。从近15年汽车平均增速16.74%看,2010年中国汽车工业仍将呈现较好的发展态势。预计全年汽车产销增速在10%左右,有望达到1500万辆。
2010年产销计划:自主品牌激进 合资车企稳健
中国汽车市场在全球地位的变化,给中国车企带来了集体扩张的强烈欲望。新年伊始,各大车企不约而同地加快了扩张步伐,在全国范围内排兵布阵,在信心爆棚的姿态下,纷纷勾画出2010年的宏伟计划。
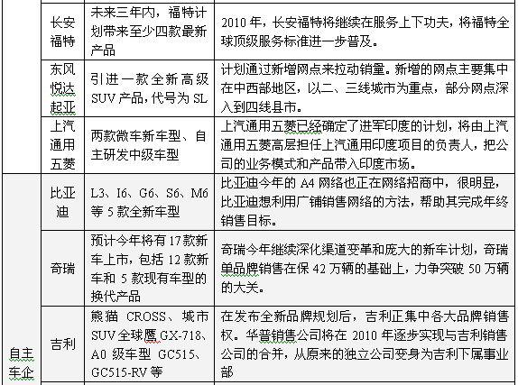
在今年市场销售高歌猛进的同时,各自主品牌车企开始纷纷积极备战2010年。与2009年相比,绝大多数自主品牌车企调高了其2010年产销计划,更有奇瑞、比亚迪、上汽自主品牌等,直接制订了接近翻倍的2010年产销目标,而自主品牌车企高调制定2010年产销规划的信心主要来源于其新车的推出及渠道的扩展。另外,在二三线市场开启、汽车下乡延续和政府采购本土品牌的比例要达到50%等政策引导下,本土品牌今年将拥有较为有利的发展环境,因而制定的目标都比较乐观。
相对而言,合资品牌较为稳健,销量目标没有自主品牌那样激进,大多保持在20%左右的增长幅度。这主要是由于合资车企受制于产能所致。


“降价推新”仍将是车企冲量的主要手段
上述汽车企业,尤其是自主车企如何完成两位数甚至是三位数的增长目标呢?“降价推新”基本成为了现阶段一个不变的市场规律。
与往年一样,2010年中国车市仍将会有为数众多的新车入市。据不完全统计,2010年中国车市将有包括自主品牌、合资品牌、进口品牌在内的近70款全新车型(不包括小改款)投放市场,其中,自主品牌有超过30款车型上市,合资品牌有25款左右,而进口品牌略少,只有10款车型。
在推新车吸引消费者眼球的同时,降价促销同时也成为部分车企争夺市场份额的“杀手锏”。市场人士分析,2010年的车市,尽管促进汽车业发展的根本扶持政策没有改变,汽车下乡、购置税减征等刺激政策仍在发挥作用,但整体力度相较2009年会有所减弱,如购置税减征已由5%提高到7.5%;此外,去年我国车市的逆势热销在一定程度上透支了2010年的销量,尽管增长仍是目前的主基调,但在众车企产能大幅扩张而部分产品性价比差异不大的情况下,一些车型开打价格战已不可避免,毕竟在稳步增长的车市中实现大幅增长的销量目标已经很不容易。
事实上,价格战第一枪已经响起。2010年1月1日,在众厂家还沉浸在2009年丰收的喜悦中时,比亚迪汽车已经率先打响了虎年车市第一枪,F6新财富版自1月1日起,强势启动“鑫虎攻势”官降万元,习惯于以快取胜的比亚迪,开始为2010年80万辆的销量目标排兵布阵。
无独有偶,降价促销也得到了合资品牌上海通用的响应。自2010年1月4日起,上海通用汽车宣布对别克凯越车型系列进行优化精简,在售车型仅保留1.6LE AT(自动舒适版)和1.6LE MT(手动舒适版)两款,同时市场售价调整为11.79万元和10.79万元,下调金额均为8900元,这将适当减轻凯越消费者购置附加税的支出。
与此同时,其他车企的优惠促销活动也相继展开,东风日产、东风悦达起亚、奇瑞、长安马自达、东风标致等多个车企纷纷承诺,愿为政策缩水的2.5%购置税买单。



(本文不涉密)
责任编辑:





